Логотип.
 Разделы сайта Cтатьи.
Сайт в разработке!

Статистика сайта.

Посещений за день: 249
Посещений за месяц: 1877
Посещений за год: 13917


Баннеры.

DMconnect
Maksy's PWS


Статистика в картинках.

likes counter


  • Главная.
  • Новости.
  • Программы.
  • Файлы.
  • Контакты.
  • Чат "Пиво".
  • Форум.
  • Статьи.
  • Ссылки.
  • Гостевая.
  • Миниатюрный радиотелефон.

     В последнее время компакт-диски и широкая сеть УКВ радиостанций вытеснили на второй план бытовые звукозаписывающие устройства предыдущего поколения — магнитофоны. Но практически в каждой семье найдется старый, но вполне работоспособный аппарат, которым давно не пользуются, а выбросить жалко. Предлагается один из вариантов его использования — для приема "записок" по телефону.

     Устройства приема и хранения речевых сообщений, передаваемых по телефонной сети, известны давно. Однако "фирменные" стоят немало, да и заложенные в них возможности используются далеко не полностью. В большинстве случаев достаточно просто записать сообщение, предназначенное для отсутствующего абонента. Простое устройство, совместно с обычным кассетным магнитофоном выполняющее эту функцию, выполнено на КМОП микросхемах — двух счетверенных триггерах Шмитта К561ТЛ1 и сдвоенном двоичном счетчике К561ИЕ10.

     Чтобы оставить сообщение, достаточно позвонить по номеру, к линии которого это устройство подключено, и выполнить известные действия. В рассматриваемом случае достаточно дать отбой после четвертого, девятого, четырнадцатого (и далее через каждые пять) вызывного сигнала и тут же повторно набрать тот же ра'мый номер. Если пауза между отбоем и повторным набором не превысила допустимой, по первому же (после второго набора) вызывному сигналу устройство "снимет трубку", магнитофон будет включен и 30 с проработает на запись. Вероятность случайного выполнения нужных для его запуска условий невелика. В худшем случае магнитофон проработает заданное время на запись вхолостую.

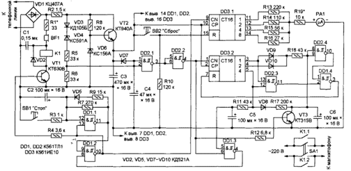
     Схема устройства управления магнитофоном показана на рисунке. Оно соединено с телефонной линией через диодный мост VD1. Стабилизатор VT2, VD6, R8, СЗ обеспечивает микросхемы стабилизированным напряжением питания.

     По цепи VD3VD4R5 положительные полупериоды вызывных сигналов поступают на сглаживающий конденсатор С4 и на вход триггера Шмитта DD2.1, который вместе с DD2.2 формирует прямоугольные импульсы длительностью, приблизительно равной длительности вызывных сигналов. Их подсчитывает счетчик DD3.2. Постоянная времени цепи R18C6 выбрана таким образом, что в случае, если пауза после первого, второго или третьего вызывного сигнала превысит 5 с, сработает триггер Шмитта DD2.4 и импульс с выхода элемента DD1.4 возвратит счетчик DD3.2 в исходное состояние.

    tlf_r105-1.gif


     При поступлении четвертого (а с учетом обнуления счетчика каждым пятым, о чём будет сказано ниже, также девятого, четырнадцатого, девятнадцатого и так далее) вызывного сигнала начинается зарядка конденсаторов С5 и С6 соответственно через резистор R11 и цепь VD8R17. Если первый набор после четвертого импульса продолжается, конденсатор С5 не успевает зарядиться и элемент DD1.3 не изменяет состояния. Когда число вызывных сигналов достигнет пяти, сработает элемент DD2.3, за ним DD1.4 и счетчик будет возращен в исходное состояние.

     Если же между четвертым и пятым (первым второго набора) вызывными сигналами прошло более 5 с и конденсатор С5 зарядился, будет запущен одно-вибратор на элементах DD1.1 и DD1.2, открыт транзистор VT1, сработает реле К1, его контакты подключат к сети 220 В подготовленный к записи магнитофон. Гальванической связи между телефонной линией и магнитофоном нет. Микрофон последнего прижат к телефонному капсюлю BF1. Ток, текущий через открытый транзистор VT1, обмотку реле, капсюль и резистор R19, служит для АТС сигналом занятия линии.

     Если второго набора не последует, через 15...20 с (в зависимости от постоянной времени цепи R17C6) достигнет порогового напряжение на конденсаторе С6 и устройство возвратится в исходное состояние. От длительности разрядки конденсатора С2 через резистор R7 зависит продолжительность записи сообщения (приблизительно 30 с). По их истечении устройство возвратится в исходное состояние. Чтобы прекратить начатую запись и досрочно "повесить трубку", достаточно нажать на кнопку SB1.

     На счетчике DD3.1 выполнен индикатор числа записей. Он представляет собой простейший ЦАП с выходом на стрелочный микроамперметр РА1 с током полного отклонения 50...100 мкА. Подборкой резистора R19 добиваются, чтобы стрелка микроамперметра отклонилась до конца шкалы после приема 15-ти сообщений. Нажатием на кнопку SB2 счетчик устанавливают в нулевое состояние.

     Реле К1 — РЭС-32 исполнения РФ4.500.335-01, капсюль BF1 — ТА-4 или другой электромагнитный телефонный сопротивлением не более 100 Ом. Конденсаторы С2, С5, С6 — К53-21 или другие оксидные (желательно тантало-вые) с минимальным отклонением емкости от номинала и током утечки. Замену транзисторам VT1 и VT2 следует подбирать с допустимым напряжением коллектор—эмиттер не менее 200 В.

    >>

    BitByByte, 2000 г. (2026).